B24-eps and UPF & Consulting for Fintech
Diseño de proyectos de Software, arquitectura y consultoria para Fintech
👤

🏠 Inicio

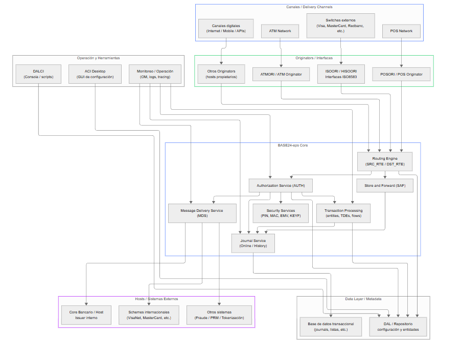
Bienvenido al sistema de arquitectura transaccional BASE24-eps.

Arquitectura
Visualiza el flujo completo de la transacción Diagrama de Arquitectura Switch

Cuando una transacción financiera (ATM, POS, e-commerce o ISO8583) llega a BASE24-eps, ésta sigue una serie de pasos ordenados y modulares que garantizan validación, enrutamiento, autorización y retorno seguro al canal originador.

Validación

🔄

Enrutamiento

🛡️

Autorización

📝

Journal